26
DecChristmas Offer : Get Flat 35% OFF on Live Classes + $999 Worth of Study Material FREE! - SCHEDULE CALL
There is no doubt how Salesforce has been changing how businesses operate and how they serve their customers, especially with products like Salesforce Lightning. It is a component-based framework for development from SFDC aimed at simplification of processes for business users. Due to its out of box component, many top companies like Adidas, Cisco, and Accenture, among others, are using Salesforce Lightning to alleviate their development as well as application performance.
Well, if you’ve completed Salesforce service cloud certification training with hands-on experience in the Lightning platform, did you know as of 16 June 2023, according to a study, there are 106,000+ job listings in the USA for certified Salesforce Lightning professionals or candidates having at least a little experience in working with this software?
So to help you out, we’ve prepared a list of top Aura Components interview questions and answers. We know every interview is different and requires company-specific preparation in addition to the basic know-how of the interview questions. But, the lightning Aura interview questions and answers we’ve compiled are especially after considering these factors.
Let’s dive in!
Because of the broad-ranging eco-system and elements of Salesforce Lightning, several well-known businesses have been using it to perform their business operations. This has led to several career opportunities worldwide for certified Salesforce Lightning professionals.
Let’s find out the top Lightning Aura interview questions and answers you must prepare for
Ans:- Lightning refers to a set of tools and technologies which are behind a prominent upgrade to the Salesforce platform.

It has the following components:
Understand these Lightning components by enrolling in the Salesforce Service Cloud learning program.
Ans:- Lightning components can be used with the Salesforce1 Mobile App by creating a custom Lightning tab that points to our component and includes that tab in our Salesforce1 Mobile navigation.
Ans:- Lightning Components can be directly used in Lightning Experience, the Salesforce1 Mobile app, template-based communities, and other standalone apps. Additionally, it also includes Lightning components in a Visualforce page, which allows us to use them in Salesforce Classic and Lightning, Visualforce-based communities, and Console.
Ans:- Lightning is a component-based framework.
Ans:- Lightning components make use of JavaScript on the client side and Apex on the server side.
Ans:-
Learn in-depth about different events in the Salesforce Lightning through the Salesforce Service Cloud learning program.
Ans:-
Ans:- It is always a good idea to use a component event over an application event. Component events can be handled only by the components which are above them in the hierarchy of containment. Thus, the usage of Application events is limited to the components which need to know them.
Application events are best used when something is handled at the application level, like navigating to a particular record. Application events permit any communication between the components, which are in separate parts of the application and have no direct containment relationship.
Ans:- Implementation can be done following the “force: lightning-quick action” so that the component can be used for quick action.
Ans:-The lightning component can be used as a Tab by following-
“force: apps stable.”
Ans:- A Lightning Component can be embedded in any kind of webpage by a highly powerful and flexible feature called the Lightning out. In Visualforce, some level of complexity comes down. Lightning Component can be used in the Visualforce page in three steps:
This is one of the most crucial Aura Component interview questions.
Ans:-

Ans:- FLS and CRUD must be manually enforced in the Apex Controller, or it can be done using the Lightning Data service wherever possible as it handles both the FLS and CRUD. Both are not enforced automatically if any object is referenced in the Apex Controller. Find out the primary purpose of the CRUD technique by clicking here.
Ans:- A lightning tab has to be made, which is aimed at the lightning component which has been created. The tab then has to be included in the Salesforce1 Mobile Navigation select list and the newly created tab for it.
Ans:- Lightning Component refers to a lightning experience that is ready by default and also has compatibility with Salesforce1 App. The layout is responsive and thus adjusts as per the resolution of the screen size. Hence, it cannot be used on a desktop without any separate code.
Ans:- The number of components that can be defined in an application in Salesforce has no upper limit. Don’t miss out on one of these simple Aura interview questions Salesforce.
Ans:- Aura is basically a User Interface framework that is used in the development of dynamic web apps for both mobile and desktop devices. Aura gives scalable long-lived lifecycle support to the building of apps that are engineered for growth. Aura backs the partitioned multi-tier component development, which bridges the client and the server. JavaScript is used on the client side, while Java is used on the server side.
Ans:- A namespace is not essential for developing a lightning component. Understand Namespace in depth through the Salesforce Service Cloud course.
Ans:- The Visualforce page in Salesforce is created by keeping it at the center of the application, and most of its calculation is taken up on the server side. The lightning component, on the other hand, is created by making use of the component-based framework, and most of the calculations are performed on the side of the client. It gives a more dynamic and rich customer experience. The lightning component is built using the mobile-first approach.
Ans:- Salesforce has given the lightning design system as the default CSS which can be used with the Lightning component.
Ans:- Lightning Components are designed with a mobile-first approach, but the responsive design allows it to give the same experience even over the desktop without the need for writing any separate lines of code.
Ans:- Lightning has many advantages like an extraordinary component set that lets fast creation of new apps, and easy decoupling between the components can be enabled by the event-driven architecture. Also, it is endowed with device awareness, cross-browser compatibility, and an optimized framework for performance.
Ans:- Yes, Lightning components can be integrated with any third-party framework like Angular.
Ans:- Lightning components can be displayed on Salesforce pages like Home, Record, and App pages, as well as within the Lightning App Builder. They're also compatible with mobile devices through the Salesforce mobile app, extending their reach to various platforms for seamless user experience.
Ans:- Lightning components can be deployed to the production by change sets, force.com, IDE, and Managed Package.
Ans:- Lightning Experience refers to the new User Interface, which is developed by the Salesforce team and is built on a component-based framework and architecture driven by events that provide a highly dynamic and responsive experience to the user. This framework is designed to give optimum performance by the Client side and the stateless Server architecture.
Ans:- Implements are basically used for referring to various interfaces of the platform which enable a component for use in different contexts or granting access to extra context data. A component can often implement multiple interfaces.
Ans:- Tags must be included in the containment hierarchy for subscribing to any event in the Lightning component. Subscription of this event depends on the type of event, i.e., component event or application event.
Ans:- In a Lightning Component Framework, the communication between two components can be accomplished in the following ways:
Ans:- They are like member variables in apex classes, are typed fields and instances of a component. All attributes have been assigned a name and a type that can be marked required by specifying ‘required=true’ and has a default value. It has a naming rule.
That’s it. That’s our list of Salesforce Lightning interview questions. But we don’t know if your curiosity hasn’t ended here and you want to know more about the Salesforce career path. So why wait? Read On.
Ans:- This is one of the most frequently asked LWC interview questions. There are five major tools that are used by Lightning; they include Lightning Component Framework, Lightning App Builder, Lightning Connect, Lightning Process Builder, and lastly, Lightning Schema Builder in Salesforce.
Ans:- Visualforce components are page-centric, where most of the work is done on the server. While lightning is created client-side centric, that makes them more dynamic. You should not miss out on answering this LWC interview questions
Ans:- It is a folder having definition files. This is different from most other metadata components, and instead of a single file, it is a collection of files. Each file contains a resource in a bundle, like markup, code files, documentation, events, and interfaces.
Ans:- Spinners are CSS loading indicators; you should display them while retrieving data or doing slow computations. Lightning spinner presents an animated spinner image to indicate that a request is loading. This may be used when retrieving data or doing any lengthy task.
Ans:- This is how you should answer this LWC interview question - Value providers encapsulate related values in one and are used to access.
There are two value providers in Salesforce lightning- v(View) and c(Controller):
V - helps to access component attribute values in markup.
C - helps to link with event handlers and action for the component.
Ans:- Visualforce is a framework that allows developers to create complex, creative user interfaces that run natively on the Lightning platform. Learn more about Visualforce by enrolling in the Salesforce service cloud training & certification program.
Ans:- FlexiPage represents the metadata associated with a lightning page that depicts an adaptive screen made up of areas including lightning components. The Flexi page is saved as an XML file and deployed through a metadata API and deployment tool
Ans:- This is another one of the most crucial LWC interview questions. The “this” keyword is generally found in Aura and LWC, and their uses are very similar. The LWC uses the keyword to access any component property or method.
Ans:- When you create an event, represent event propagation behavior through two properties on the event, composed and bubbles. A Boolean value indicates whether the event bubbles up through the DOM. A Boolean value shows if the event can pass through the shadow boundary. Learn more about configuring event propagation by enrolling in the Salesforce Service Cloud course.
Ans:- There are different ways to approach component debugging; the fastest way is just to provide console logging statements to log variables through the code execution. Another step is to enable Lightning Debug Mode to remove minification and provide better error messages.
Ans:- To use a component as a tab, the following interface is used-
force:appHostable.
Ans:- You can easily configure a component for invoking a change handler when the value of attributes in one of the components changes.
Ans:- This strong and flexible feature allows you to embed the Lightning web elements on any web page. You do not have to deal with authentication or configure a connected app when using this.
Ans:- Attributes are the variables that are used to store values. They are generally defined by name, description, type, etc. With attributes, there are two parameters required-
Ans:- It can be assigned differently:
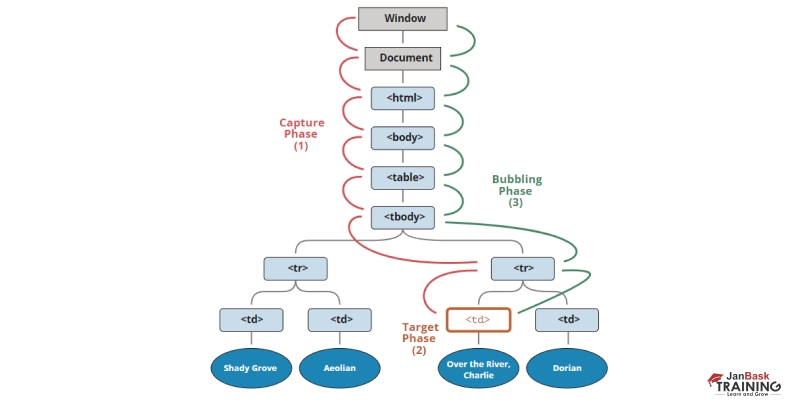
Ans:- There are two phases for component event propagation after the event fires-

Ans:- It is an innovative, lightweight stack designed to align with newer standards.
Ans:- There is no limit on how many components an app allows. This is, again one of the most important Salesforce lightning interview questions, so be prepared.
Ans:- There are three record page types in Lightning:
Ans:- LDS is used for caching purposes. It allows uploading, adding, modifying, or deleting a component’s records using Apex code from the server side.
Ans:- Lightning Components can be used with the Salesforce1 mobile app by creating a traditional Lightning tab that refers to the component. That tab can be added to the Salesforce1 mobile navigation. This is an important answer to these kinds of Salesforce lightning interview questions and answers.
Ans:- Record page, App page, and Homepage are the different types of Lightning record pages, and they can be built using Lightning App Builder. This is an important answer to these kinds of Salesforce lightning interview questions and answers.
Ans:- Using Lightning Out can help embed the Lightning component on the VisualForce page. It can be achieved in three steps:
By taking a free online Salesforce quiz you can get test your Salesforce knowledge.
Ans:- Attributes are variables that are used for storing values. The Default, Type, Name, Access, and Description must be defined in the attribute definition. Name and Type are the only required parameters in the attribute definition. This is an important answer to these kinds of Salesforce aura interview questions and answers.
Ans:- The Component event is used for interaction between the parent and child. The change in the child component can be communicated to the parent component through the component event.
The Application events are used to send modifications in the component to a wide audience. The components that have registered for this event will get an alert. This is an important answer to these kinds of aura interview questions Salesforce and answers.
Ans:- The Namespace is used to group components together and can be created through an organization. The Lightning components are part of a namespace. C is the default namespace.
If the namespace is created for an organization, then that namespace can be used for the Lightning components. This is an important answer to these kinds of Lightning aura interview questions and answers.
Ans:- Lightning components can be used in the following places:
This is an important answer to these kinds of LWC interview questions and answers.
Ans:-
Ans:-
Ans:- No, we can’t call an Apex method that isn’t Aura Enabled in the Salesforce Lightning.
Ans:- Data mutation is bi-directional in Aura Components and unidirectional in LWC. In LWC, if you want to mutate or modify any property value, you’re required to provide the new value to the parent, and then the parent changes it and sends the changed new value to the child.
Ans:- Yes, it's achievable through lifecycle hooks like componentDidMount() in React or ngAfterViewInit() in Angular, triggering logic execution after component instantiation. Alternatively, using event listeners or observers can automate post-instantiation processes, enhancing efficiency and scalability in application development.
Salesforce Lightning is basically designed to simplify processes for various business users who typically do not have any kind of programming experience. It has a huge scope, and thus, the interview preparation needs to be done with a lot of care and seriousness.
There are many aspects that have to be touched on, and we hope the list of LWC interview questions will assist you in your interview. If done properly, the Lightning Aura interview questions mentioned above will give you an edge over other participants. The only part of an interview is the preparation, which is in your control. As it is said, control the controllable, so you should put in all the efforts to make sure that there is nothing left undone in your preparation and that you enter the interview room with confidence.
If you still need more help with LWC interview questions or to know the platform more clearly, then we’ll be more than happy to assist you! Just drop a comment or contact JanBask Training, and we will provide you with Salesforce consulting and our professional career expertise related to Salesforce service cloud training & certification!
Q1. What is the use of Lightning in Salesforce?
Ans:- Lightning is an element-based framework for the development of Salesforce applications. Lightning in Salesforce aims to streamline the process of Salesforce app development for business persons who often don’t have any programming experience.
Q2. Where can we display Lightning components?
Ans:- We can showcase the Salesforce Lightning components with the help of App Builder in the Salesforce Lightning experience. It's also possible to display the Salesforce Lightning in Salesforce 1 Mobile Applications.
You’ll be required to develop a custom Salesforce Lightning tab in order to reference the component. afterward, this tab could be added in the Mobile Navigation.
Q3. How many Lightning components are in Salesforce?
Ans:- In Salesforce, there are 2 types of Lightning components -
Q4. What are Salesforce Lightning components?
Ans:- Lightning Components in Salesforce are a UI (User Interface) framework utilized to develop desktop and mobile apps.
Q5. What is the difference between Aura and LWC?
Ans:- Lightning components based on Aura are developed with the help of JS and HTML, whereas the LWC is developed directly on the web stack. Once the above features are added, they provide more power to the web stack to develop the Salesforce Lightning UI components and don't require any middle layer to the browser.
Q6. What are C and V in the Lightning component?
Ans:- These are the standard value providers for a Lightning component, i.e., v (view) and c (controller).
Q7. What is the use of @track in LWC?
Ans:- In an LWC component, a @track decorator is utilized to track modifications done to a property in an LWC component.
Q8. What is the file size limit for Lightning upload?
Ans:- The file size limit for the Salesforce Lightning is set to 2GB, a hard-coded limit. This file size limit controls the max. Size of an attachment when channeled with the help of the conventional related list, ‘Notes and Attachments.’
Q9. How can we bind data in LWC?
Ans:- We can bind data in LWC using the following 2 ways:
Q10. What is two way binding in Salesforce Lightning?
Ans:- In Salesforce Lightning, 2-way binding lets a model provide data in a view and also enables that view to upgrade the data present in the model. It is commonly utilized in the form of fields, for instance, a text input provides a value from the model and when the user adds data into the field, it is pushed back automatically into the model.
Pinterest
Email
The JanBask Training Team includes certified professionals and expert writers dedicated to helping learners navigate their career journeys in QA, Cybersecurity, Salesforce, and more. Each article is carefully researched and reviewed to ensure quality and relevance.
Cyber Security
QA
Salesforce
Business Analyst
MS SQL Server
Data Science
DevOps
Hadoop
Python
Artificial Intelligence
Machine Learning
Tableau
Search Posts
Related Posts
Salesforce Developer Salary Guide: How Much Can You Earn?
10.5k
How to Create List in Salesforce and Set Methods: To Ensure A Bright Career
666k
A Comprehensive Guide On Salesforce Certification Verification
261.6k
Apex:Actionfunction In The Salesforce VisualForce Page
217.8k
Salesforce Architect Certification Study Guide & Tips to Land The Job
238.1k
Receive Latest Materials and Offers on Salesforce Course
Interviews
Kyle Lee
The Salesforce career is getting so popular and has strong competition so I was scared for my upcoming interview. But this question book really helped me overcome that to a certain extent.
Emerson King
The Salesforce career is getting so popular and has strong competition so I was scared for my upcoming interview. But this question book really helped me overcome that to a certain extent.
Kyle Lee
Most of the blogs on salesforce lightning interview questions have the same questions but this one is much better in terms of question types and answers are also described well.
Jorge Hall
Looking for some more technical questions because I want to crack the interview at any cost, team if you update any more new questions please let me know.
Beckham Allen
I am done with the training part but still not very much confident about my skills, not confident for the certification exam. Please guide me on what to do.
Orion Kelly
Thankyou for this amazing post, that made me confident enough for my next salesforce interview. Rest i have topics that i want to discuss from your training experts , how can i reach them?
Malakai Sanders
This blog has made my like, i have gone threw it last week that yesterday i had faced a interview where few question asked by interview was exactly same i found in this blog, so my interview gone well and i got selected. I want to give special Thanks to your team.
Mario Jenkins
Is there any blog covering Salesforce lighting interview questions thoroughly like what are the most popular salesforce tools, to get a better understanding of what it is?
Rylan Parez
Well curated to the point answers, but i think few answers need to be more elaborative, overall a good guide.
Orion Kelly
Impressed with the information included in the article, even though I have no prior knowledge about all this, the way you guide step by step is too appreciative. I was totally strange to this online platform and feeling much donting about all this but this guide made me feel easy.
Cristian Torres
The interview booklet is really helpful, my friend recommended it to me as I was terrified by thinking of my interview again and again. Thanks team1 Keep up the good work!
Cohen Cooper
The Salesforce career is getting so popular and has strong competition so I was scared for my upcoming interview. But this question book really helped me overcome that to a certain extent.
Finley Edwards
Most of the blogs on salesforce lightning interview questions have the same questions but this one is much better in terms of question types and answers are also described well.
Reid Morris
Looking for some more technical questions because I want to crack the interview at any cost, team if you update any more new questions please let me know.
Bodhi Rivera
I am done with the training part but still not very much confident about my skills, not confident for the certification exam. Please guide me on what to do.
Derek Ward
Thankyou for this amazing post, that made me confident enough for my next salesforce interview. Rest i have topics that i want to discuss from your training experts , how can i reach them?
Sean Richardson
This blog has made my like, i have gone threw it last week that yesterday i had faced a interview where few question asked by interview was exactly same i found in this blog, so my interview gone well and i got selected. I want to give special Thanks to your team.
Paul Wilson
Is there any blog covering Salesforce lighting interview questions thoroughly like what are the most popular salesforce tools, to get a better understanding of what it is?
Rafael Lewis
Well curated to the point answers, but i think few answers need to be more elaborative, overall a good guide.
Erick Nelson
Impressed with the information included in the article, even though I have no prior knowledge about all this, the way you guide step by step is too appreciative. I was totally strange to this online platform and feeling much donting about all this but this guide made me feel easy.
Emilio Davis
The interview booklet is really helpful, my friend recommended it to me as I was terrified by thinking of my interview again and again. Thanks team1 Keep up the good work!
Bradley Thompso
Such a great collection of Salesforce Lightning interview questions and answers! I found this post as a complete guidance to prepare and crack my upcoming interview.
JanbaskTraining
Hopefully, you found this post helpful. We wish you all the very best for your interview.
Colin Rodriguez
This is an awesome post with many questions and answers. But still it just took me around 10 minutes to go through the whole article. This is a perfect guide for those preparing for the Salesforce Lightning Interview. Thank you so much for sharing!!
Jorge Hall
A perfect collection of major questions and answers for the Salesforce interview! I really like going through each question and knowing something different at every step. Thanks a lot for sharing!
Arlo Hill
This is such a comprehensive post including all the major questions which I need to check for my upcoming Salesforce Lightning interview. Please bring such more informative articles like this which can help us to grow our knowledge.
Francisco Baker
Hi, Thanks for this awesome collection of Salesforce questions and answers. I was looking for guidance to prepare for my upcoming interview, here I learned a lot more.
Zander Gonzalez
Amazing post!. It is going to help a lot of those interview aspirants who are preparing to make their career in Salesforce. You have successfully listed all the major questions and answers.
markyjones
Great post, thanks for sharing this amazing collection of interview questions and answers. I’ll be sharing it with my friends who are preparing for the Salesforce Lightning interview!
Dallas Phillips
One of the best posts I have ever come across on Salesforce Lightning interview questions and answers. Not only did I learn a lot about Salesforce but also it took me hardly five minutes to go through the whole post.
Jensen Evans
Hey, thanks a lot for sharing all these questions and answers. I could know a lot about Salesforce and prepare for my upcoming interview. Please share this kind of post in the future also.
Finley Edwards
Impressive, I must say. I have been following your blogs for a long time to increase my knowledge. Looking forward to your next post.